管理 | 領導馭人
沈默,是職場最可怕流行病!5個現實「潛規則」,員工才不敢說真話
1.因為擔心破壞人際關係、缺乏自信,以及自我保護,造成職場上可怕的流行病「沈默」,讓我們會習慣性地忍住不把好點子說出來,而且不只是不說壞消息而已,使得組織更難實現生產力與創新。
2.作者為哈佛商學院的諾華領導力與管理學教授,她提供了一張「領導力自我評估」清單,幫助從三個面向著手,營造「有心理安全感」的企業環境。
你在工作上可能有過這樣的經驗,就是你真的很想要問問題,卻沒有說出口。或者,你可能曾經想要提出一個想法,最後卻保持緘默。多項研究顯示,這種保持沈默的痛苦很常見。
有項針對某家製造公司進行的較大規模研究,從問卷調查所蒐集的資料發現,導致沉默的原因非常類似。那些在心理上覺得沒有安全感而不敢開口說話的員工,列舉了一些原因,其中包括擔心破壞人際關係、缺乏自信,以及自我保護。
在另一項研究中,社會心理學家泰南(Renee Tynan)以商學院的學生為對象,針對他們與前任上司的關係進行調查,以了解人們何時及為何會(或不會)向上表達自己的想法。她發現,當人們覺得有心理安全感時,就會跟老闆說出想說的話;儘管有人際風險存在,他們仍能尋求協助並承認錯誤。反之,當人們缺乏心理安全感時,他們會選擇沉默或扭曲訊息,以免惹得老闆不高興。
幾年前,我和維吉尼亞大學的教授德特(Jim Detert)針對一家大型跨國高科技公司的230多名員工進行訪談。我們請不同層級、地區和職能的受訪者描述,自己在工作上,曾經跟主管或公司任何位階比較高的人勇敢建言的情況,以及不敢建言的情況。
我們在這裡同樣看到,所有人都能馬上說出自己無法暢所欲言的經驗。德特和我梳理了幾千頁的回饋,從中找出促使人們勇敢建言的原因,而也許更重要的,是找出造成他們退縮的原因。
我們來看看以下這位工廠製造技術員的例子。他告訴我們,他沒有跟大家分享有關加速生產過程的想法。我們問他為什麼,他說:「我有孩子在唸大學。」乍聽之下,似乎是答非所問,但其實意思很清楚。他覺得自己不能冒這個險,因為他承擔不起為此丟掉飯碗。
我們進一步探詢,想聽到有人因為建言而丟掉工作的事,這位同仁承認,事情其實並不是這樣的。他回答:「哦,每個人都知道,我們從來不會解雇任何人。」他並未語帶諷刺,也承認自己因為怕麻煩上身而不願提出他認為很好的想法,其實是不合理的。然而,即使老闆釋出善意,也不認為自己讓人畏懼,沉默的引力依然勢不可擋。
職場上的人容易受到一種隱性邏輯的影響,認為安全總比事後懊悔來得好。許多人從一開始上學或接受培訓時,就被灌輸這樣的信念。如果他們能夠停下來深入思考,可能會意識到,自己對於謹慎的概念大錯特錯。但是這樣的反思很少被激起。
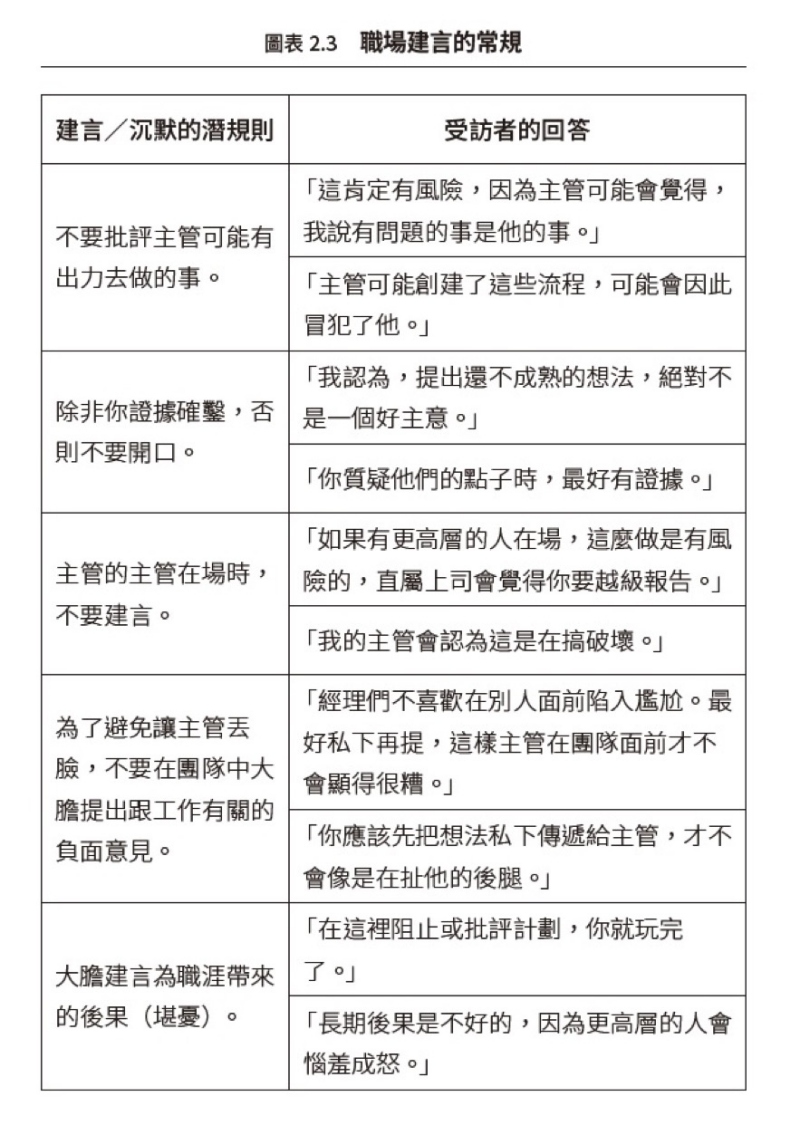
最後,我們發現了一些在工作上勇敢建言的共同信念,這些信念大多被公認是理所當然,我們稱之為「隱性建言理論」(implicit theories of voice)。如圖表2.3所示,這是根據某公司所蒐集的資料而得出的。

本質上,它們是種信念,關乎在組織中何時向高層建言是恰當的、何時不恰當。為了測試隱性建言理論,我和德特針對其他公司的經理人,進行了虛擬情境的研究。
我們設計了一些虛構的情境,測試人們在決定是否要勇敢建言的過程中,何時及是否會採用特定的決策原則。例如,有一個虛擬情境涉及某員工想跟主管分享一項重要修正;這個虛擬情境的版本之一,是主管的主管也在場,而第二種版本則只有主管自己在場。結果顯示,第二種版本中的員工更有可能提出問題與建議。
總的來說,這些關於勇敢建言的信念(被視為理所當然的潛規則)使得組織更難實現生產力與創新。「壞消息不會往上傳」,這個說法由來已久。我們發現,人們在工作上太過謹小慎微,因此會習慣性地忍住,不把好點子說出來,而不只是不說壞消息而已。

他們在直觀上認同我和德特所謂的「建言與沈默的不對稱」。我們來看看控制勇敢建言與否的自動計算。如圖表2.4 所示,提出建言很費力,可能會(也可能不會)在關鍵時刻產生真正的影響。不幸的是,潛在好處經常需要一些時間才能實現,甚至可能根本就不會發生。保持沉默是一種本能,是安全的,能自我保護,這些好處是立即且明確的。
另一種思考建言與沉默不對稱的方式,精髓就在這句話中:「沒有人會因為保持沈默而被解雇。」打安全牌的直覺很強大。組織裡的人不會甘冒人際風險,沒有人想成為犧牲品。可以確信,如果我們保持沉默,就會很安全;至於建言能否真正帶來改變,我們通常缺乏信心——這是一種抑制建言的組合。
我跟德特所發現的另一項建言隱性論點,解釋了為什麼人們不只忍住不說出壞消息,對於好的想法也是如此:擔心羞辱到組織中的更高層。因為這暗示著當前的系統或流程有問題。如果當前的制度形同「老闆的小孩」,該怎麼辦?一旦我們提出改善建議,就像在嫌老闆的小孩很醜。所以最好還是保持沉默。
打造無所畏懼的組織:領導力自我評估
建構有利條件
1. 建構工作框架
■我是否曾經用正確的方式談論過失敗?我是否指出小失敗是後續改進的敲門磚?我是否強調,不可能在第一次就讓一項嶄新的研發「一次到位」?
2. 強調目的
■我是否清楚闡明我們的工作為什麼很重要,為什麼它可以帶來改變,以及對誰很重要?
■就算我從事的工作或行業的類型似乎很明顯,但是我有多常跟大家談論工作的賭注何在?
邀請參與
1. 情境謙虛
■我是否確定大家都知道,我不認為我知道所有的答案?
■我是否強調,我們永遠都可以學習更多的東西?我是否清楚,我們所處的局勢需要每個人對於接下來會發生什麼事都能保持謙卑與好奇?
2. 主動探詢
■我有多常提出真正的問句,而非反諷或挑釁的反問句?我有 多常問別人的意見,而不僅僅是表達自己的觀點?
■我所提出的問題綜合起來涵蓋的層面,是不是既廣泛又深入?
3. 系統與結構
■我是否創建了可以系統性激發想法與考量的結構?
■這些結構的設計是否足以確保建立一個安全的環境,可以促進公開的對話?
採取有效的方式來回應
1. 表示讚賞
■我是否仔細聆聽,並傳達出這樣的訊息:我認為正在聽的事情很重要?
■我是否認同或是感謝發言者提出想法或問題?我是否帶著沉思仔細聆聽?
2. 去除汙名化
■我是否已經盡我所能來去除失敗的汙名?我還能做些什麼來慶祝智慧型失敗?
■有人帶著壞消息來找我時,我如何確保這會是一次正面的經歷?
■我是否提供幫助或支持來引導接下來該怎麼做?
3. 制裁明顯的違規
■我是否已經明訂界限?
■組織成員知道在我們的組織裡,什麼樣的行為會被究責嗎?
■對於明顯的違規行為,我是否採取適當而強硬的方式來處理,因而可以影響未來的行為?
心理安全感的力量:別讓沉默扼殺了你和團隊的未來
The Fearless Organization: Creating Psychological Safety in the Workplace for Learning, Innovation, and Growth
作者: 艾美.艾德蒙森
原文作者: Amy C. Edmondson
譯者: 朱靜女
出版社:天下雜誌
出版日期:2020/09/02
作者簡介
艾美.艾德蒙森(Amy C. Edmondson)
哈佛商學院的諾華領導力與管理學教授(Novartis Professor of Leadership and Management)。她在1990年代中期參與一項跨學科的研究時,發現成員的心理安全感對組織管理成效至關重要,其後二十多年,艾德蒙森投入相關研究,橫跨商業、醫療、教育等領域,使得心理安全感一躍成為現代管理學研究的焦點。
自從2011年以來,艾德蒙森便因名列「Thinkers 50」兩年評選一次的全球管理思想家排行榜而受到矚目;她的教學與寫作主要針對領導力,以及團隊與組織學習。文章刊登在《哈佛商業評論》、《加州管理評論》、《行政科學季刊》,以及《美國管理學院學報》。著有《組隊合作:組織如何在知識經濟中學習、創新與競爭》(Teaming: How Organizations Learn, Innovate and Compete in the Knowledge Economy)及《團隊合作帶動創新》(Teaming to Innovate)。
責任編輯:洪婉恬
你沒時間看的書,我們幫你提煉精華。
從組織用人、經營策略、數位轉型、財務/商業思維、創新趨勢,商業周刊編輯團隊從每一本厚重的商管書籍中,精華摘錄2~3道管理疑難,解決經理人的管理痛點。
