焦點 | 時事分析
基本工資上調,但國道拖車費漲更多!一次掌握2020新制
(來源:Dreamstime)
摘要
2020年元旦,將有25項新制準備上路,其中包括基本工資調漲、國旅卡刷卡不限假日,以及國道拖車費調整等新措施
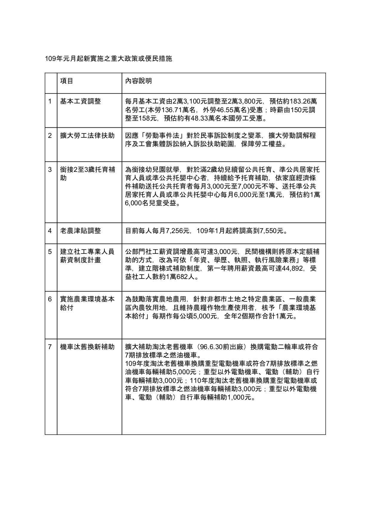
明年1月起,包括基本工資調漲、托育補助擴大至3歲皆可領等25項新制上路。行政院長蘇貞昌今天表示,立意良善的政策若執行不好可能產生民怨,務必要留意民情反映並隨時檢討。
這25項新制,包括基本工資由每月新台幣2萬3100元調整至2萬3800元,預估約183.26萬名勞工受惠;時薪由150元調整至158元,預估約有48.33萬名本國勞工受惠。
此外,包括托育補助延伸至3歲也可領,預估約1萬6000人受惠;老農津貼由每人每月7256元,調高到7550元;公部門社工加薪最高3000元、私部門社工建立階梯式補助制度,約1萬682名社工受益;擴大補助換購老舊機車3000到5000元;電動機車補助5100到7000元等。
廣告-請繼續往下閱讀
行政院發言人Kolas Yotaka(谷辣斯.尤達卡)轉述,蘇貞昌上午在行政院會中表示,對於明年實施的新措施,各部會執行時一定要戒慎恐懼、戰戰兢兢。
蘇貞昌說,因為過去很多立意良善的政策,執行起來如果有落差,可能產生民怨。因此執行時一定要非常敏感,留意民情反映與隨時檢討,做好政策流程友善化與宣傳,推動好政策,讓人民有感。

(來源:行政院提供)

(來源:行政院提供)
廣告-請繼續往下閱讀

(來源:行政院提供)
責任編輯:陳慶徽
中央社
希望透過更好的報導與文章品質,讓台灣社會向上提昇。
廣告-請繼續往下閱讀
廣告
廣告
熱門快訊
廣告